| 일 | 월 | 화 | 수 | 목 | 금 | 토 |
|---|---|---|---|---|---|---|
| 1 | 2 | 3 | ||||
| 4 | 5 | 6 | 7 | 8 | 9 | 10 |
| 11 | 12 | 13 | 14 | 15 | 16 | 17 |
| 18 | 19 | 20 | 21 | 22 | 23 | 24 |
| 25 | 26 | 27 | 28 | 29 | 30 | 31 |
Tags
- 쿠버네티스
- DevOps
- 정처기
- 코테
- LV 0
- ubuntu
- db
- 자바
- Ai
- programmers
- mysql
- 인공지능
- 자료구조
- 프로그래머스
- Java
- github
- MLOps
- git
- 리눅스
- 머신러닝
- 파이썬
- 데이터베이스
- 알고리즘
- Lv 2
- 우분투
- Linux
- 코딩테스트
- Python
- Kubernetes
- docker
Archives
- Today
- Total
Myo-Kyeong Tech Blog
[ 정보처리기사 ] 1-1 요구사항 확인 - 요구사항 분석 본문
728x90
반응형
요구사항 분석
- 사용자 요구 정확하게 추출하여 목표 설정
- 요구사항 정의 문서화
- 타당성 조사, 비용과 일정에 대한 제약 설정
구조적 분석 기법
- 자료의 흐름과 처리를 중심으로 하는 요구사항 분석 방법
- 도형 중심의 분석용 도구와 분석 절차를 이용 -> 사용자의 요구사항 파악하고 문서화함
- 하향식 방법을 사용 -> 시스템 세분화
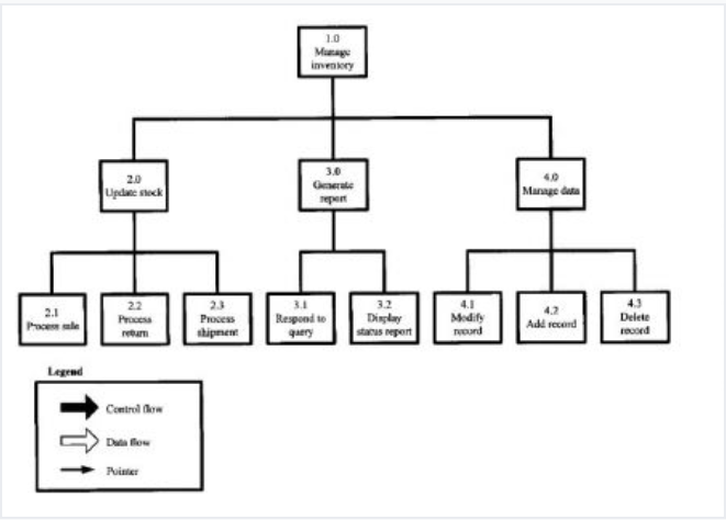
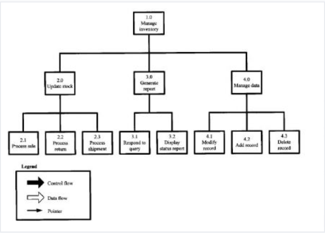
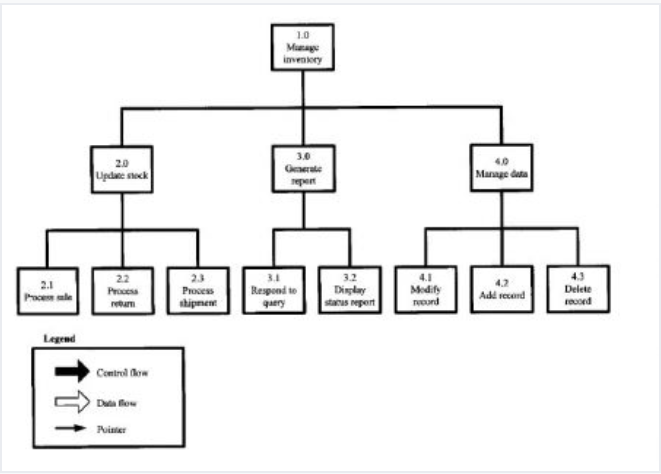
- 주요 구조적 분석 기법 도구 : 자료 흐름도(DFD) , 자료사전(DD), 소단위 명세서(Mini-Spec.), 개체 관계도(ERD), 상태 전이도(STD), 제어 명세서
구조적 분석 기법 - 자료 흐름도 (DFD, Data Flow Diagram)
- 자료의 흐름 및 변환 과정과 기능을 도형 중심으로 기술하는 방법
- 버블 차트라고도 함

구조적 분석 기법 - 자료 사전 (DD, Data Dictionary)
- 자료의 흐름도에 있는 자료를 더 자세히 정의하고 기록하는 것
- 메타 데이터라고도 함

요구사항 분석용 CASE ( 자동화 도구 )
- 요구사항을 자동으로 분석하고, 요구사항 분석 명세서를 기술하도록 개발된 도구
| SADT | - 시스템 정의 , 소프트웨어 요구사항 분석, 시스템/소프트웨어 설계를 위한 도구 - Soft Tech 사에서 개발 - 블록 다이어그램을 채택한 자동화 도구 |
| SREM = RSL/REVS |
- TRW 사가 실시간 처리 소프트웨어 요구사항을 명확히 기술할 목적으로 개발 - RSL과 REVS를 사용하는 자동화 도구 |
| PSL/PSA | - 미시간 대학에서 개발 - PSL과 PSA를 사용하는 자동화 도구 |
| TAGS | - 시스템 공학 방법 응용에 대한 자동 접근 방법 - 개발 주기의 전 과정에 이용할 수 있는 통합 자동화 도구 |
HIPO ( Hierarchy Input Process Output )
- 시스템 분석 및 설계, 또는 문서화에 사용되는 기법으로, 시스템 실행 과정인 입력, 처리, 출력 기능을 표현한 것\
- 하향식 소프트웨어 개발을 위한 문서화 도구
- 기호, 도표 등을 사용하여 보기 쉽고 이해하기도 쉬움
- 시스템 기능을 여러 개의 고유 모듈로 분할하여 계층 구조로 표현한 것을 HIPO Chart라고 함
- HIPO Chart 종류 : 가시적 도표, 총체적 도표, 세부적 도표

REFERENCE
- https://m.blog.naver.com/PostView.naver?isHttpsRedirect=true&blogId=xpiart&logNo=220294363814
- http://agapang.blogspot.com/2016/06/3-sw.html
728x90
반응형
'정보처리기사' 카테고리의 다른 글
| [ 정보처리기사 ] 1-1 요구사항 확인 - 유스케이스 (Use Case) 다이어그램 (0) | 2023.07.22 |
|---|---|
| [ 정보처리기사 ] 1-1 요구사항 확인 - UML ( Unified Modeling Language ) (0) | 2023.05.31 |
| [ 정보처리기사 ] 1-1. 요구사항 확인 - 요구사항 정의 및 개발 프로세스 (0) | 2023.05.28 |
| [ 정보처리기사 ] 1장 - 현행 시스템 파악 및 개발 기술 환경 파악 (0) | 2023.05.28 |
| [ 정보처리기사 ] 1장 - 소프트웨어 생명 주기 정리 (0) | 2023.05.23 |